Kuadrant Architectural Overview¶
Overview¶
Kuadrant provides connectivity, security and service protection capabilities in both a single and multi-cluster environment. It exposes these capabilities in the form of Kubernetes CRDs that implement the Gateway API concept of policy attachment. These policy APIs can target specific Gateway API resources such as Gateways and HTTPRoutes to extend their capabilities and configuration. They enable platform engineers to secure, protect and connect their infrastructure and allow application developers to self service and refine policies to their specific needs in order to protect exposed endpoints.
Key Architectural Areas¶
- Kuadrant architecture is defined and implemented with both control plane and data plane components.
- The control plane is where policies are exposed and expressed as Kubernetes APIs and reconciled by a policy controller.
- The data plane is where Kuadrant's "policy enforcement" components exist. These components are configured by the control plane and integrate either directly with the Gateway provider or via external integrations.
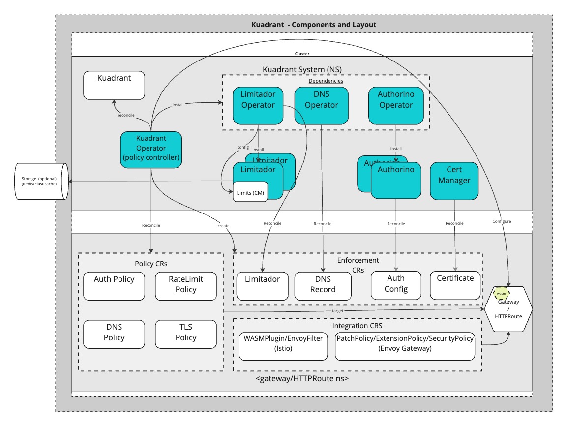
10000m Architecture¶

Control Plane Components and Responsibilities¶
The control plane is a set of controllers and operators that are responsible for installation and configuration of other components such as the data plane enforcement components and configuration of the Gateway to enable the data plane components to interact with incoming requests. The control plane also owns and reconciles the policy CRD APIs into more complex and specific configuration objects that the policy enforcement components consume in order to know the rules to apply to incoming requests or the configuration to apply to external integrations such as DNS and ACME providers.

Kuadrant Operator¶
- Installation and configuration of other control plane components
- Installation of data plane policy enforcement components via their respective control plane operators
- Configures the Gateway via WASM plugin and other APIs to leverage the data plane components for auth and rate limiting on incoming requests.
- Exposes
RateLimitPolicy,AuthPolicy,DNSPolicyandTLSPolicyand reconciles these into enforceable configuration for the data plane. - Exposes
Kuadrantand reconciles this to configure and trigger installation of the required data plane components and other control plane components.
Limitador Operator:¶
- Installs and configures the Limitador data plane component based on the Limitador CR. Limits specified in the limitador CR are mountd via configmap into the limitador component.
Authorino Operator:¶
- Installs and configures the Authorino data plane component based on the Authorino CR.
Cert-Manager:¶
- Manages TLS certificates for our components and for the Gateways. Consumes Certificate resources created by Kuadrant operator in response to the TLSPolicy.
DNS Operator¶
- DNS operator consumes DNSRecord resources that are configured via the DNSPolicy api and applies them into the targeted cloud DNS provider. AWS, Azure and Google DNS are our main targets.
Data Plane Components and Responsibilities¶

The data plane components sit in the request flow and are responsible for enforcing configuration defined by policy and providing service protection capabilities based on configuration managed and created by the control plane.
Limitador¶
- Complies with the with Envoy rate limiting API to provide rate limiting to the gateway. Consumes limits from a configmap created based on the RateLimitPolicy API.
Authorino¶
- Complies with the Envoy external auth API to provide auth integration to the gateway. It provides both Authn and Authz. Consumes AuthConfigs created by the Kuadrant operator based on the defined
AuthPolicyAPI.
WASM Shim¶
- Uses the Proxy WASM ABI Spec to integrate with Envoy and provide filtering and connectivity to Limitador (for request time enforcement of rate limiting) and Authorino (for request time enforcement of authentication & authorization).
Single Cluster Layout¶
In a single cluster, you have the Kuadrant control plane and data plane sitting together. It is configured to integrate with Gateways on the same cluster and configure a DNS zone via a secret (configured alongside a DNSPolicy). Storage of rate limit counters is possible but not required as they are not being shared.

Multi-Cluster¶
In the default multi-cluster setup, each individual cluster has Kuadrant installed. Each of these clusters are unaware of the other. They are effectively operating as single clusters. The multi-cluster aspect is created by sharing access with the DNS zone, using a shared host across the clusters and leveraging shared counter storage. Multi cluster DNS is achieved by using the eventual provider DNS service (AWS Route etc ..) as a store for ownership metadata using specially created TXT records, and as a central API service that all clusters can communicate with. The zone is operated on independently by each of DNS operator on both clusters to form a single cohesive record set. Each cluster processes its own DNSRecords, becoming aware of other DNSRecords contributing to the same set of endpoints via this centrally stored data, in turn allowing it to correctly translate the DNSRecord endpoints into an appropriate API operation. More details on this can be found in the following RFC. The rate limit counters can also be shared and used by different clusters in order to provide global rate limiting. This is achieved by connecting each instance of Limitador to a shared data store that uses the Redis protocol.

Shown above is a multi-cluster multi ingress gateway topology. This might be used to support a geographically distributed system for example. However, it is also possible to leverage overlay networking tools such as Skupper that integrate at the Kubernetes service level to have a single gateway cluster that then integrates with multiple backends (on different clusters or in custom infrastructure).
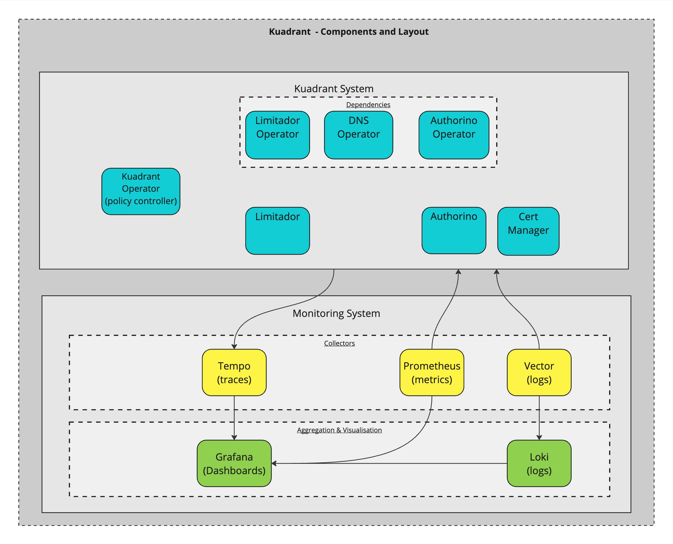
Observability¶
The Kuadrant architecture is intended to work with some popular monitoring tools for tracing, metrics and log aggregation. Those tools are:
- Prometheus for scraping metrics - and optionally Thanos for high availability & federation
- Loki for log aggregation - via log collectors like vector
- Tempo for trace collecting
- Grafana for visualing the above
Depending on the number of clusters in your configuration, you may decide to have a monitoring system on the same cluster as workloads, or in a separate cluster completely. Below are 2 example architectures based on the single cluster and multi cluster layouts. In the single cluster architecture, the collector components (Prometheus, Vector and Tempo) are in the same cluster as the log aggregation (Loki) and visualisation component (Grafana).

In the multi cluster architecture, the collectors that scrape metrics or logs (Prometheus & Vector) are deployed alongside the workloads in each cluster. However, as traces are sent to a collector (Tempo) from each component, it can be centralised in a separate cluster. Thanos is used in this architecutre so that each prometheus can federate metrics back to a central location. The log collector (vector) can forward logs to a central loki instance. Finally, the visualisation component (Grafana) is centralised as well, with data sources configured for each of the 3 components on the same cluster.

Dependencies¶
Istio or Envoy Gateway:¶
- Gateway API provider that Kuadrant integrates with via WASM to provide service protection capabilities. Kuadrant configures Envoy Proxy via the Istio/Envoy Gateway control plane in order to enforce the applied policies and register components such as Authorino and Limitador.
- Used by
RateLimitPolicyandAuthPolicy
Gateway API: Required¶
- New standard for Ingress from the Kubernetes community
- Gateway API is the core API that Kuadrant integrates with.